教育的必要性の議論が欠如した市立高校の府移管(上)
政治的目的による教育政策の歪曲
大阪市立高校財産無償譲渡事件については、これまでの裁判の経過や議会の議決のあり方、また採決を行った議員の「何を議決したのか」という受け取り方などについてレポートしてきた。
第1回でも述べたように、教育行政としての役割を果たすことなく、政治的意図と大阪市の財産への執着による極めて邪で、強引な事件だ。
この教育行政のあるべき姿が捻じ曲げられ、教育的合理性ではなく、当時「二重行政解消」を掲げた政治目標の達成を目論んだものであることを明快に論じた意見書について紹介する。それは、控訴審で原告団から提出された、矢野裕俊氏(武庫川女子大学教育学部教授・教育学部長(2024年10月当時))による意見書である。意見書の趣旨は、意見書の冒頭に書かれている通り、高等学校の移管とそれに伴って教育財産が無償譲渡された手続きに、「看過できない重大な瑕疵」があることを指摘することにある。矢野氏は、高校移管と無償譲渡に係る大阪市の膨大な資料を基に、教育的な配慮や合理性が無く、また市長が行うべき手続きも行わず、自治体をまたぐ越権行為を行うなど法を逸脱した行為であり、撤回すべきとされている。
高校移管の話が本格化したのは、2019年(令和元)5月に松井一郎市長(当時)の施政方針演説で(大阪市を廃止する住民投票で)大阪市がなくなるという前提のもとに、市立高校移管を表明したことに始まる。その理由として「現在の教育委員会で、市内にある400以上の小・中・高等学校を全て見るのは無理があると考えています。そこで,市立の高等学校は大阪府に移管し、基礎自治体である大阪市は、小・中学校に特化したうえで、人材や予算を集中させます」と発言しているが、これは松井市長の独断の出まかせであることがわかる。
大阪市において教育行政は、市長の独断で決められるものではなく、権限はあるが義務もあり、その権限にも制約がある。少し長くなるが、地方自治体の教育行政の期間と首長の権限などについて押さえておこう。
教育委員会
よく知られている通り、地方自治体では教育行政の主管は「教育委員会」にある。
地方教育行政法では、教育委員会の職務権限として19の事務事項が定められている。
その中の第一
「教育委員会の所管に属する第三十条に規定する学校その他の教育機関(以下「学校その他の教育機関」という。)の設置、管理及び廃止に関すること」
第二
「教育委員会の所管に属する学校その他の教育機関の用に供する財産(以下「教育財産」という。)の管理に関すること」
と規定されている。
そして首長は職務権限として
大綱の策定に関する事務教育財産を取得し、及び処分すること教育委員会の所掌に係る事項に関する契約を結ぶこと前号に掲げるもののほか、教育委員会の所掌に係る事項に関する予算を執行すること
が含まれている。
地方教育行政法(2014(平成26) 年改正)では、教育委員会は一般行政からの独立性を保持しつつも、首長の権限をある程度強化する規定を含んでいる。
首長による「大綱」の策定首長が招集する総合教育会議の設置従来の教育長と教育委員長を一本化した新教育長の設置
大綱
大綱とは、「教育、学術及び文化の振興に関する総合的な施策大綱」(以下、「大綱」)のことであり、地域の教育の基本的なあり方を示す文書である。
地方教育行政法は、首長に「大綱」を策定する義務を課し、権限を与えている。一方で、
首長が「大綱」を定め、またはこれを変更しようとするときは、「あらかじめ、総合教育会議において協議するものとする」(第一条の三の2)
と規定し、首長の独断で「大綱」が定められたり変更されたりすることが生じないように、強い歯止めをかけている。
総合教育会議
総合教育会議は、首長と教育委員会で構成され、首長が招集することとされている。そして議事として以下のように示されている。
- 「大綱」の策定に関する協議をはじめ、教育を行うための諸条件の整備等のため重点的に講ずべき施策
- 児童、生徒等の生命又は身体に被害が生じるなど緊急の場合に講ずべき措置について協議や調整を行う場として,法改正により新たに設けられた会議
以上のように地方教育行政法では、
教育行政の事務を執行する主たる権限が教育委員会にあることを規定
首長の権限にはその範囲や行使をめぐって明確な制限がかけられている
首長は、自ら策定の義務と権限を有する「大綱」に定めのないことを、独断で決定したり,実施したりすることはできない
「大綱」を変更する場合にも総合教育会議の議を経なければならない
ということを念頭に置いて大阪市で行われた流れを見ていこう。
教育行政内では移管の議論なく、都構想否決後も移管は見直されず
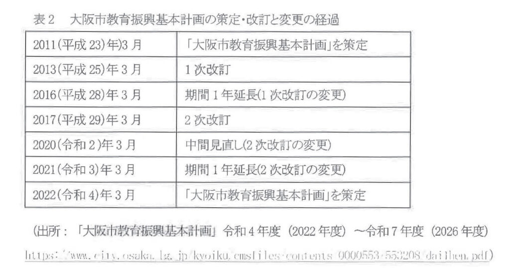
まず大阪市総合教育会議は、2015(平成27)年に発足し、第1回が同年4月28日、第2回が2016 (平成28)年2月17日に開かれている。第2回では、「大綱」については、「大阪市教育振興基本計画」(2013(平成25)年3月策定)をもってこれに代えることとする」と決められた。以後、大阪市においては「大綱」とは「大阪市教育振興基本計画」を指すこととなっている。
矢野氏は、延べ19回開催された大阪市総合教育会議の議事録から市立高校の移管や財産譲渡に関する審議について調査され、次のように述べられている。
2021(令和3)年度末までの市総合教育会議の日程と議題は表1のとおりである。
この表からわかるように、市立高等学校の府への移管については、延べ19回開催された総合教育会議において一度も議題として取り上げられていない。市長に策定の毅務と権限がある「大綱」(大阪市にあっては大阪市教育振興計画)については、2016(平成28)年度に集中的に検討されているが、(中略)しかし、市立高等学校を府へと移管することについてはいずれの資料においても、また議論においても全く言及がないままであった。
同じ2016(平成28)年度の第6回会議(11月28日)では「大阪市教育振興基本計画(素案)」が配付されたが、その中にも市立高等学校の府への移管には触れられず、したがって議論もなされていない。第7回会議(1月31日)には「大阪市教育振興基本計画(改訂案)」が提出され、審議を経てその改定案が2017(平成29)年度から2020(令和2)年度までの4カ年の艇本計画として了承された。そこでも府への移管を含めて市立高等学校に関する言及は全くなかった。

もう一つの地域の教育の基本的なあり方を示す大綱=大阪市教育振興基本計画は、2011(平成23)年3月に策定された「大阪市教育振興基本計画一ええとこ伸ばそ大阪の教育」が10年計画としてあったが、同年11月27日の市長選挙で誕生した橋下徹市長の意向を受けて、2013(平成25)年3月に大きな内容の変更を伴って改訂された。
このように、「教育振興基本計画」(2013(平成25)年3月く表2の1次改訂>)においては、府市統合の計画に言及し、「新たな大都市制度への移行」に向けて、「大阪市立の高等学校における特色ある教育の大阪府への継承」と「大阪府域全体における商等学校教育の充実を図る枠組みの中で検討」すると述べられた。
ところが、2015(平成27)年5月17日に行われた「大都市地域における特別区の設置に関する法律に基づく住民投票」において、「新たな大都市制度への移行」案は僅差ながら反対が賛成を上回り、府市統合の計画は否定された。府市統合本部が解散したのはその帰結であった。

しかし、大阪市教育振興基本計画は、(2016(平成28)年3月く表2の1次改訂の変更>)に改訂されるものの、住民投票前の「大阪市立の高等学校の特色の府への継承」と府立と市立の統合を進めるとの記載はそのまま残されたままとなっている。
その後、総合教育会議で了承された2021(令和3)年3月(2次改訂の変更)の大阪市教育振興基本計画では、「市立高等学校の将来構想の検討」という項目が記載されている。
矢野氏の意見書では次のように指摘されている。
(前略)このように、1年延長により2022(令和4)年3月までを期間とすることとなった教育振興某本計画(2次改訂の変更)では、市立の高等学校の府への移管については全く触れられず、逆に「各高等学校がその価値を一層高め、将来にわたって強みを発揮していくことができるよう」に取り組みを進めていくことが謳われていたのである。
ところが、2022(令和4)年度から2025(令和7)年度までを期間として新たに策定された大阪市教育振興甚木計画(2022(令和4)年3月策定)では、市立高等学校が府へと移管されたことを既成事実として扱い、「令和4年度(2022年度)の大阪市立高等学佼の大阪府への移管に伴い、この計画は、就学前教育に始まり、小学校及び中学校における義務教育までの学校園に関する教育施策とともに、人生100年時代を見据え、生涯を通した学びが一層重要になっていることから、生涯学習に関する教育施策を対象範囲とします」と述べて、それまでの教育振興基本計画に明記されていた市立高等学校のあり方に関する施策については全く触れることなく、およそ高等判交教育に関する事項を教育振興基本計画(「大綱」)の対象範囲から完全に除外している(※1) 。
(中略)市長の施政方針演説での、大阪市立高等学校を府へ移管するという宜言は、自らの責務として策定したはずの「大綱」に基づくことなく、また総合教育会厳における教育委員会との協議を行うこともなく、法令を無視し、法令に反して、教育委員会の所管事項に踏み込んだ市長の裁量権の著しい逸脱と言わざるを得ない。
※1. 「大阪市教育振興屈本計画」令和4年度(2022年度)~令和7年度(2026年度)
さて、教育委員会が行う大阪市総合教育会議では議論された形跡が一切なく、大阪市が「大綱」とする「大阪市教育振興基本計画」にも記載がない。すでにこの時点で、教育的観点から決められたことではないことは明らか。では、いつ、どこで高校の廃止や財産譲渡は決められたのか。
ucoの活動をサポートしてください


